GUJARAT TECHNOLOGICAL UNIVERSITY
Study Material & E-Notes (PPS)
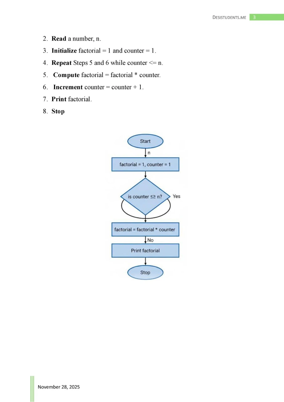
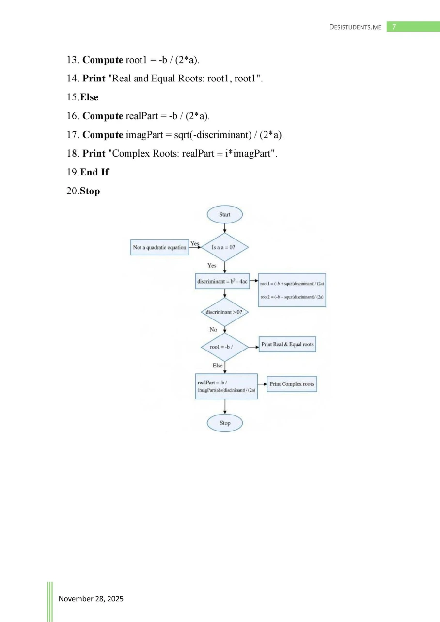
Assignment - 1 & 2 Self Learning(CO3 Solution) Lab Manual P:1-6 Lab Manual P:7-11
Let's Connect
To give consumers better service, get in contact with us. You can give us better ideas/suggestion to provide more accurate data or others required things.

























































































